Instance Verification Kit (IVK)
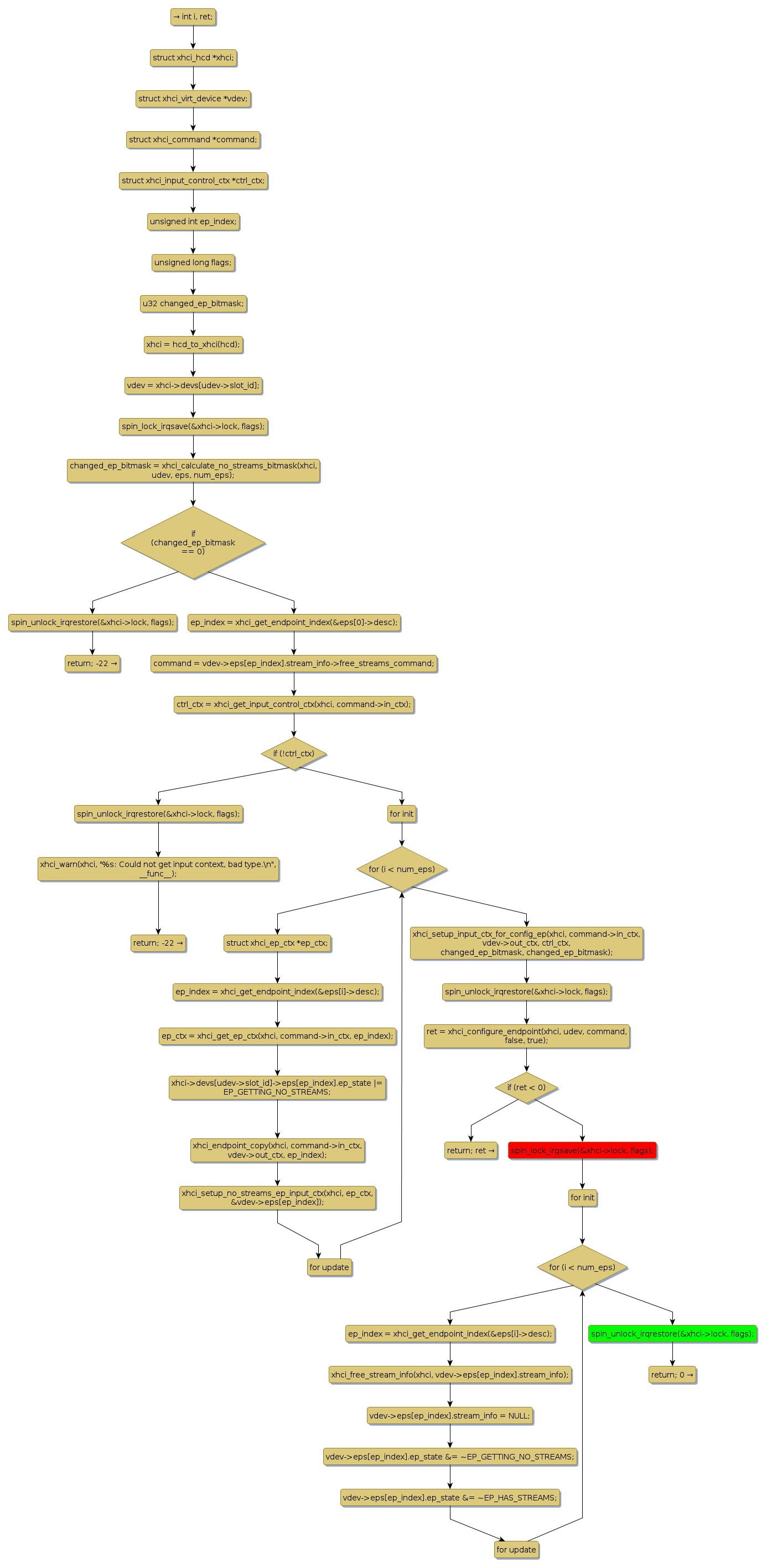
spin lock @ [102794+38+/linux-3.19-rc1/drivers/usb/host/xhci.c]
Instance Signature: lock
|
The Matching Pair Graph:
|
|
Function Name
|
Control Flow Graph (CFG)
|
Events Flow Graph (EFG)
|
Source Correspondence
|
|
xhci_free_streams
|
|
|
[100626+17+/linux-3.19-rc1/drivers/usb/host/xhci.c]
|